首页
|
机构设置
|
规章制度
|
工作流程
|
工作平台
|
综合数据
|
信息公开
办公室主任
行政科
秘书科
机要科
办公自动化科
学校简介
现任领导
学校章程
规章制度
重点工作
工作计划
信息公开年度报告
·
天津师范大学处级领导干部请假...
01月14日
·
天津师范大学办公楼LED显示屏使...
03月10日
·
关于设立校领导信访接待日的通知
12月07日
·
印发《关于进一步做好接待工作...
12月07日
·
关于加强信访工作的有关规定
12月07日
·
天津师范大学公文制作程序流程图
12月07日
·
天津师范大学信息工作程序
12月07日
·
天津师范大学关于基层单位报送...
12月07日
-------校内链接------
天津师范大学英文主页
天津师范大学主页
办公网
办公信息网
-------相关链接------
天津城市建设学院
天津农学院
天津科技大学
天津音乐学院
天津工业大学
天津理工大学
天津财经大学
中国民航大学
天津外国语学院
天津商业大学
天津医科大学
南开大学
天津大学
用户名:
密 码:
[所属栏目:
工作流程
]
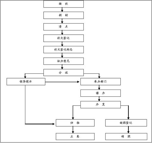
天津师范大学收文处理程序流程图
2008-04-22 16:19
莫永生
图 片:无
已添加附件:无
【
关闭窗口
】
版权所有:天津师范大学 | 地址:天津市西青区宾水西道393号 | 邮政编码:300387 | 电话:022-23766666 | 管理员:田强